Trade and Comparative Advantage

ECON 101H: Introduction to Economics

Sérgio O. Parreiras

Economics Department, UNC at Chapel Hill

Spring 2026

Trade and Comparative Advantage

There are two main reasons why individuals (or countries) can benefit from trade:

Trade and Comparative Advantage

Marginal utilities (not in the textbook!)

Let's assume that individuals rank consumption baskets in a manner that their ranking can be expressed by a (individual specific) utility function. In ECON 410 you will learn how a utility function is "extracted" from an individual's preferences, but here we are taking it as a given.

Example: Two-good economy
There are only two goods: apples and bananas. A consumption basket is denoted by $(a,b)$ where $a$ is the number of apples and $b$ is the number of bananas. Assume that Eve ranks baskets according to the utility function $u^{\text{Eve}}(a,b)=a\cdot b^2$. Eve prefers the basket $(1,3)$ over the basket $(0,4)$ since $u^{\text{Eve}}(1,3)=9 \gt u^{\text{Eve}}(0,4)=0$.

Trade and Comparative Advantage

Marginal utilities (not in the textbook!)

Definition: The marginal utility of an agent for a given good at the current consumption basket is by how much his/her utility increases if we increase the consumption of the good by one unit.

Example: Two-good economy
There are only two goods: apples and bananas. Assume that Eve uses the utility function $u^{\text{Eve}}(a,b)=a\cdot b^2$. Eve's marginal utility for apples when consuming the basket $(1,3)$ is $M_a u^{\text{Eve}}(1,3) = u^{\text{Eve}}(2,3) - u^{\text{Eve}}(1,3) = 18 - 9 = 9$.

A Toy Economy

Two-agent (Crusoe and Friday), two-good (fish and coconuts) economy. Assume that marginal utilities are constant for both agents.

$M^C_f = 50$ — Crusoe's marginal utility for fish.
$M^C_c = 20$ — Crusoe's marginal utility for coconuts.
$M^F_f = 4$ — Friday's marginal utility for fish.
$M^F_c = 3$ — Friday's marginal utility for coconuts.

Claim: The maximum amount of coconuts that Crusoe is willing to give up in exchange for receiving an additional fish is $2.5$, while the maximum amount of coconuts that Friday is willing to give up in exchange for receiving an additional fish is $1.\overline{33}$.

The ratio of marginal utilities is the individual's exchange rate for the goods.

Crusoe

Difference in Tastes

Main takeaway

  1. The ratio of marginal utility of good F and good C for an individual is called the marginal rate of substitution $\text{MRS}_{F,C}$ between good F and good C of the individual.
  2. $\text{MRS}_{F,C}$ is the value of 1 unit of good F in terms of good C for the individual: the maximum amount of good C that the individual would sacrifice in order to obtain an extra unit of good F.
  3. When the MRSs are different across two individuals, they can increase their respective utilities by trading.
  4. In the end, either their MRSs will be equalized OR they will have exhausted all trade possibilities (e.g., either Crusoe has no coconuts to trade or Friday has no fish to trade).

Trade and Comparative Advantage

The Production Possibilities Frontier

Definition: The Production Possibility Set
The set of all possible combinations of goods/services (outputs) that can be generated with the existing resources available in the economy (inputs).
Definition: The Production Possibility Frontier
The set of all efficient combinations of goods/services (outputs) that can be generated with the existing resources available in the economy (inputs).

"Efficient" means that if the economy is at the PPF: to increase production of one good, the production of some other good must be decreased (i.e., there are trade-offs; the opportunity cost of increasing production of any good is positive).

Marginal Products

Definitions and Examples

Definition: Marginal product
By how much the output would increase if we were to increase the input by one unit.
Example: Production with one input (labor)
If the amount of output that can be generated with $\ell$ units of labor is $F(\ell)$, then $MP_\ell = F(\ell+1) - F(\ell)$.
Example: Production with two inputs (labor and capital)
If the amount of output that can be generated with $\ell$ units of labor and $\kappa$ units of capital is $F(\ell,\kappa)$, then $MP_\ell = F(\ell+1,\kappa) - F(\ell,\kappa)$ and $MP_\kappa = F(\ell,\kappa+1) - F(\ell,\kappa)$.

The Production Possibilities Frontier

Assuming that marginal products are decreasing: At the frontier, the ratio of marginal products with respect to any two inputs must be equal across all goods being produced:

$\boxed{\dfrac{M_{\kappa}\text{Fish}}{M_{\ell}\text{Fish}} = \dfrac{M_{\kappa}\text{Coconut}}{M_{\ell}\text{Coconut}}}$

If $\tfrac{M_{\kappa}\text{Fish}}{M_{\ell}\text{Fish}} \gt \tfrac{M_{\kappa}\text{Coconut}}{M_{\ell}\text{Coconut}}$, we should use more capital and less labor in the production of fish. This also implies we should use less capital and more labor in the production of coconuts.

The Production Possibilities Frontier

Only one input case: labor

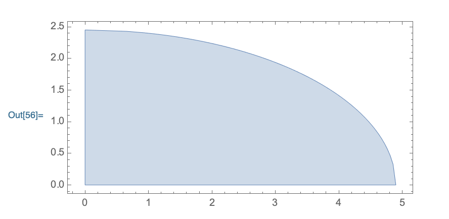
Example: The Production Possibility Set
Crusoe has 24 hours per day that can be devoted either to fishing or harvesting coconuts. If Crusoe's fish and coconut production are given by the production functions $F(\ell)=\sqrt{\ell}$ and $C(\ell)=\sqrt{\ell}/2$, then Crusoe's PPS is the set of baskets of fish and coconuts $(f,c)$ such that $0 \le f \le \sqrt{\ell}$ and $0 \le c \le \sqrt{24-\ell}/2$ where $\ell$ varies from zero to 24.
Production Possibility Set
Example: The Production Possibility Frontier
The PPF is the set of baskets of fish and coconuts $(f,c)$ such that $f = \sqrt{\ell}$ and $c = \sqrt{24-\ell}/2$ where $\ell$ varies from zero to 24.
Production Possibility Frontier
[TikZ placeholder: The slope of the PPF is the marginal rate of transformation: by how many units production of coconuts must fall in order to produce one additional fish.]

Trade and Specialization

When the marginal rate of transformation is different across countries, there are comparative advantages, and both countries can mutually benefit from trade.